华中科技大学
211 |
985 |
双一流 |
综合
湖北省
本科
省重点
公办
1140
明德、厚学、求是、创新
027-87542228,027-87559946
https://www.hust.edu.cn/
更多 >
图片
院校首页
历年分数
历年分数
历年分数
普通类
艺术类
体育类
招生计划
院校计划
投档规则(艺术)
投档规则(体育)
招生政策
招生简章
招生资讯
探校攻略
探校攻略
探校攻略
探校攻略
探校攻略
探校攻略
院校首页
> 招生简章
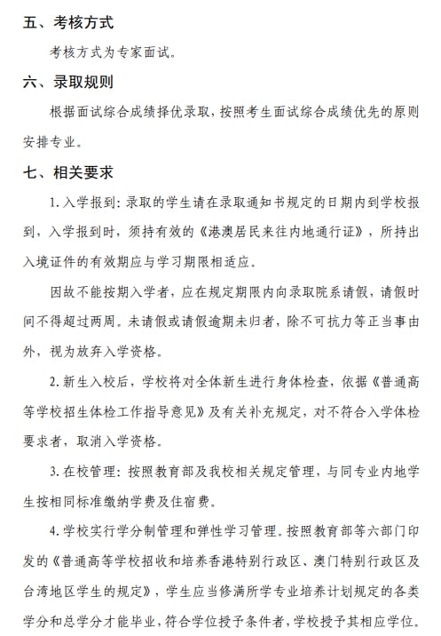
华中科技大学2024年中国普通高等学校联合招收澳门保送生简章
2023-11-14 13:16:24 分享至:
招生简章
招生资讯
华中科技大学2024年中国普通高等学校联合招收澳门保送生简章
2023-11-14 13:16:24